This is an update to my 2024 presentation and assessment model reflecting insights from a continued review of classroom assessment and grading literature, findings from a new pilot study, and a novel framing of the formative assessment process I call Guidance Phases. Here’s a summary of the updates:
- A few literature sources removed; many new ones added
- The labeling and categorizing of assessments that mix characteristics has been abandoned to keep the focus on avoiding false formatives and incorporating more true formatives.
- Rather than a characteristic, the role of self-assessment has been expanded to fall under Guidance Phases as part of the feedback cycle; it no longer appears in the Venn diagram.
- Assessments, themselves, cannot be formative or summative. It is the use that determines one or the other. Therefore, I’ve clarified that the terms “formative” and “summative” in this model refer to characteristics. For example, a true formative is an assessment used in a formative way as seen through its associated characteristics (and not other characteristics associated with a summative use).
True Formative Assessment Model (TFAM)
This is the name of my model using a Venn diagram to show the intersection of assessment characteristics associated with formative and summative uses:

In the model, you can see that a true formative use is an assessment given throughout the learning process to improve learning through feedback (via Guidance Phases, see below). Grades are not present. A summative use is an assessment given after the learning process and to report achievement through grades. There is no feedback. A false formative use is an assessment given throughout the learning process, constantly reporting achievement through grades, and lacking feedback. These are to be avoided at all costs as teachers can falsely think they are formatively assessing students, yet be unaware that students are being evaluated on how well they are doing (i.e., grades) without being shown what to do about it (i.e., feedback). Occurring as often as daily, such as class participation points or graded exit tickets, false formatives can at least hinder learning, and even be harmful.
The Xs represent how grades can override a teacher’s intent to improve learning when mixing grades with feedback, which is thoroughly documented in the literature, or in the case of the lower zones, lacking any practical use. That is, providing feedback after learning has no purpose if the student has no opportunity to act upon that feedback (see Guidance Phases, below). If the student does have an opportunity to revise that work, however, this means they are still in the learning process, which would indicate characteristics of a formative use, not a summative one. Admittedly, the lower right zone is an odd space to be in because even though providing feedback with no opportunity to revise misses the point of feedback within the formative process, students tend to expect comments on final papers, and teachers tend to give them. If there really is no opportunity for students to act upon feedback immediately, though, any commentary or discussion about the final assessment is more like advice, taking place outside of the assessment process.
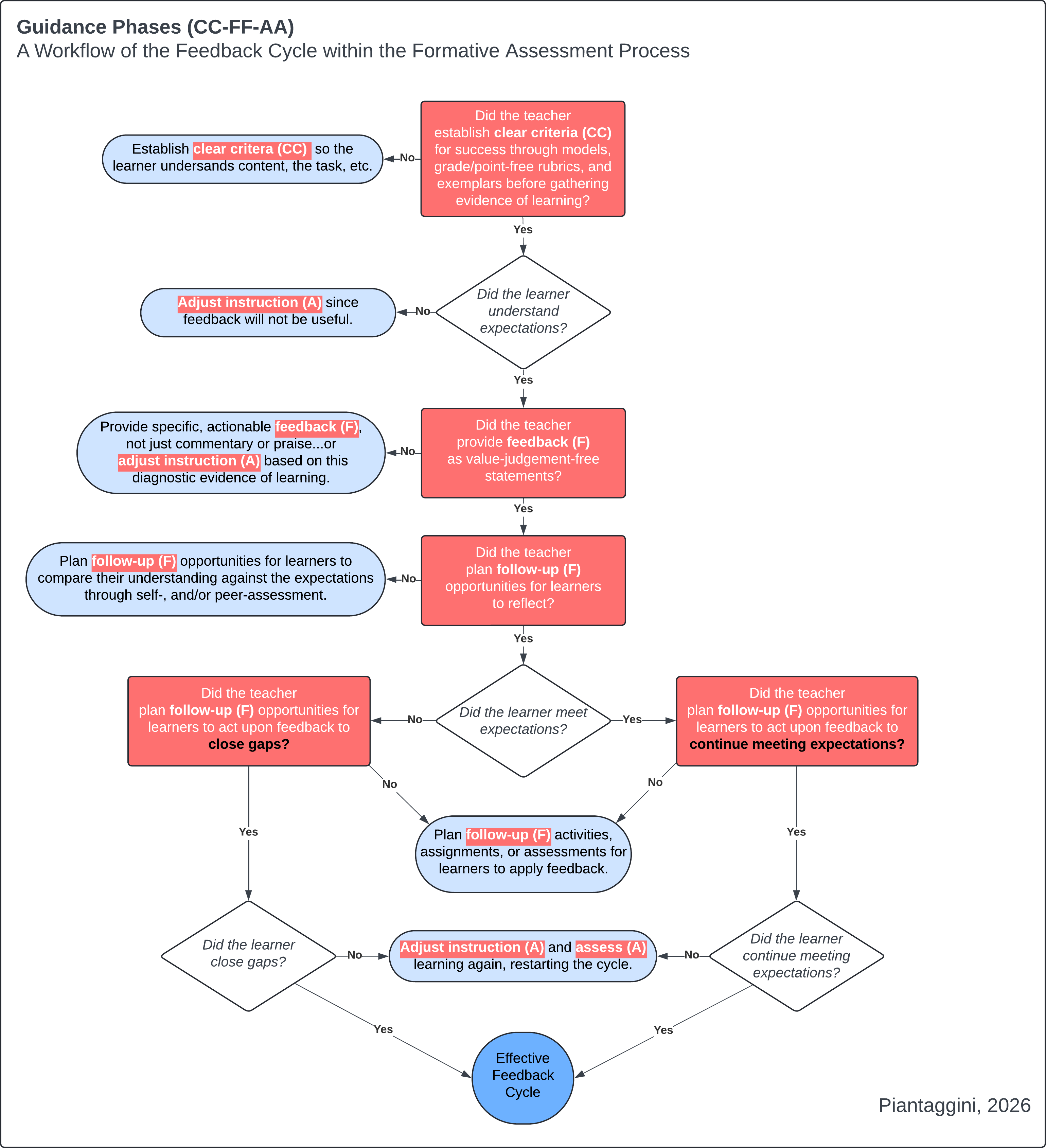
Guidance Phases
This is my reframing of the feedback cycle within the formative assessment process. The workflow is designed for teachers to use, checking their practices as they go through each step to ensure they are giving effective feedback while keeping their assessment use truly formative as much as possible. The phases are described below the graphic.

The first phase is providing clear criteria (CC) for success through models, rubrics, and exemplars before gathering evidence of learning. Note that the rubrics should have no grades or ratings because this is a formative use, not a summative one. The next phase is providing feedback as value-judgement-free statements, such as SE3R, planning follow-up (FF) opportunities for learners to reflect (i.e., self-monitoring through self- or peer-assessment), and then act upon feedback to continue meeting criteria, or close gaps. Once the follow-up occurs and more evidence of learning is gathered, the last phase is to adjust instruction if needed and assess (AA) learning again, restarting the cycle.
Methods & Findings Supporting TFAM & Guidance Phases
My current study uses a quasi-experimental design comparing two university teacher licensure programs (N = 32) to study the effects of a new activity intended to increase teacher candidates’ knowledge, understanding, and use of the formative assessment process. During coursework, Program A students (N = 17) had several TFAM sessions involving direct instruction on assessment characteristics associated with formative and summative uses, and how to provide effective feedback through the Guidance Phases. After being presented this information, teacher candidates have engaged in learning activities like class discussions, short writing tasks, and assessment design analysis. For each TFAM session, teacher candidates have brought assessment samples they have used in their classrooms during student teaching, and have plotted these assessments on the TFAM Venn diagram showing the intersection of learning cycle timing, grading, and feedback. To practice keeping their assessments aligned with classroom assessment definitions emphasizing formative uses, teacher candidates end each session with a reflection about what they are learning from these experiences.
On pre-tests, participants 1) read scenarios and chose how likely the described assessment would improve learning on a 1-6 Likert scale from Very Unlikely to Very Likely, 2) identified whether assessments had formative, summative, or mixed characteristics, and finally 3) described how two listed assessment types might be used formatively, or summatively. Responses were coded as being “aligned” (e.g., reporting achievement is a summative function) or “misaligned” (e.g., reporting achievement is a formative function). If a response did not address the association(s) present in each scenario, this was coded as “not addressed.” Program A made slightly more aligned associations than Program B, while both groups were very similar in the percentage of aligned multiple choice survey items, and addressed associations.

After four TFAM sessions, Program A went from identifying 60% of aligned associations on the pre-test to 83% of them on a post-test nine weeks after the last TFAM session.

Participants showed the most improvement on Scenario 6, which described a teacher assigning points for class participation, which are a summative characteristic. Responses went from 0% of participants associating this scenario with a summative use to 76% of them doing so. Thus, participants went from thinking participation points could be part of the formative assessment process to realizing they are summative. Overall, though, individual increase from pre-test to post-test ranged from 0% to 108%! Two participants at the higher end of formative assessment knowledge and understanding had no change to scores, and the two lowest scoring on the pre-test at least doubled their scores. The other 13 participants had increases between 12% and 73%. Here’s a chart with pseudonyms:

Now, any claim that TFAM sessions are, indeed, behind teacher candidates’ increased knowledge, understanding, and use of the formative assessment process cannot be made until Program B takes their post-test this week. Granted, Program A teacher candidate reflections that immediately following TFAM sessions, like the one below, suggest a positive impact from the TFAM model and Guidance Phase framing:
“The realization that I’m coming to is that while the assignment says formative and comes in the middle of our topic or learning target, it concludes [learning] discussions and therefore serves more of a summative role.”
Indeed, additional reflections, assessment samples, and a final survey is yet to come, along with plots from this semester’s TFAM sessions. For example, the figure below is a composite showing the characteristics of all 124 assessments that Program A teacher candidates plotted over the first four TFAM sessions in the fall of 2025, with the large majority as graded assessments, emphasizing a summative use of classroom assessment over formative. It will be interesting to see if more of their assessments from this semester end up plotted as true formatives. Findings from this study will be presented at this year’s NCME Annual Meeting in Los Angeles.

Literature Supporting TFAM & Guidance Phases
Studies and articles contributing to the TFAM model and Guidance Phases formed an entire paper as part of my Comprehensive Examination earning Ph.D. candidacy. It is beyond the scope of this blog post to include them all, though here are some highlighted citations by topic, with a full reference section that follows:
Inferences; classroom assessment types; summative to report achievement; formative to improve learning
Black & Wiliam, 2018; Brookhart, 2004; Brookhart & McMillan, 2019; Shepard, 2019
Feedback is formative; grading is summative
Black et al., 2004; Black & Wiliam, 1998; Black & Wiliam, 2018; Bloom, 1968; Boston, 2002; Brookhart, 2004; Brookhart & McMillan, 2019; Chen & Bonner, 2017; Dixson & Worrell, 2016; Frisbie & Waltman, 1992; Guskey & Link, 2019; Harlen, 2005; Higgins et. al, 2002; Hughes, 2011; Koenka & Anderman, 2019; O’Connor & Wormeli, 2011; O’Connor et al., 2018; Peters & Buckmiller, 2014; Reedy, 1995; Sadler, 1989; Shepard, 2005; Shepard et al., 2018; Shepard, 2019; Townsley, 2022
Feedback cycle; self-assessment as essential; follow-up opportunity to apply
Black et al., 2004; Black & Wiliam, 1998; Bloom, 1968; Boston, 2002; Brookhart, 2004; Butler & Nisan, 1986; Butler, 1987; Butler, 1988; Cardelle & Corno, 1981; Elawar & Corno, 1985; Darrow et al., 2002; DeLuca et al., 2023; Falchikov & Boud, 1989; Falchikov & Goldfinch, 2000; Hughes, 2011; Nicol & Macfarlane-Dick, 2006; Panadero, 2017; Sadler, 1989; Schinske & Tanner, 2014; Shepard, 2019; Stiggins, 1994; White & Frederiksen, 1998; Wiliam, 2017)
Grading undermines feedback
Black et al., 2004; Butler & Nisan, 1986; Butler, 1987; Butler, 1988; Cardelle & Corno, 1981; Elawar & Corno, 1985; Harland et al., 2015; Hattie & Timperley, 2007; Kitchen, et al., 2006; Koenka et al., 2021; Mandouit & Hattie, 2023; McLaughlin, 1992; Page, 1958; Stewart & White, 1976; Winstone & Nash, 2024
De-emphasizing summative use of assessment
Blum, 2020; Chamberlin et al., 2018; Crooks, 1988; Feldman, 2023; Gorichanaz, 2024; Guberman, 2021; Jung, 2024; Kitchen et al., 2006; Koenka et al., 2021; Koenka & Anderman, 2019; Kohn, 2011; Newton et al., 2020; Normann et al., 2023; O’Connor & Wormeli, 2011; O’Connor et al., 2018; Percell, 2014; Rapchak et al., 2023; Reedy, 1995; Rugg, 1918; Shryock, 2020; Tannock, 2015; Townsley, 2022
Pre-service teacher education; assessment literacy; overuse of graded assessments; teacher confusion
Coombs et al., 2018; Cox, 2011; Crooks, 1988; Duschl & Gitomer, 1997; Guskey, 2019; Harland et al., 2015; Harlen, 2005; Kohn, 2011; McMillan, 2001; McMillan & Nash, 2000; Morris & McKenzie, 2023; Riley-Lego et al., 2025; Shepard, 2005; Siegel & Wissehr, 2011; Townsley, 2022
References
Black, P., Harrison, C., Lee, C., Marshall, B., & Wiliam, D. (2004). Working inside the Black Box: Assessment for Learning in the Classroom. Phi Delta Kappan, 86(1), 8–21. https://doi.org/10.1177/003172170408600105
Black, P., & Wiliam, D. (1998). Assessment and Classroom Learning. Assessment in Education: Principles, Policy & Practice, 5(1), 7–74. https://doi.org/10.1080/0969595980050102
Bloom, B. S. (1968). Learning for Mastery. Instruction and Curriculum. Regional Education Laboratory for the Carolinas and Virginia, Topical Papers and Reprints, Number 1. Evaluation Comment, 1(2), 1–12.
Blum, S. D. (2020). Ungrading: Why Rating Students Undermines Learning (and what to Do Instead). West Virginia University Press.
Boston, C. (2002). The Concept of Formative Assessment. Practical Assessment, Research, and Evaluation, 8(1). https://doi.org/https://doi.org/10.7275/kmcq-dj31
Boud, D. (1989). THE ROLE OF SELF‐ASSESSMENT IN STUDENT GRADING. Assessment & Evaluation in Higher Education, 14(1), 20–30. https://doi.org/10.1080/0260293890140103
Brookhart, S. M. (2004). Assessment theory for college classrooms. New Directions for Teaching and Learning, 2004(100), 5–14. https://doi.org/10.1002/tl.165
Brookhart, S. M., & McMillan, J. H., eds. (2019). Classroom Assessment and Educational Measurement. New York: Routledge. https://doi.org/10.4324/9780429507533.
Butler, R., & Nisan, M. (1986). Effects of no feedback, task-related comments, and grades on intrinsic motivation and performance. Journal of Educational Psychology, 78(3), 210–216. https://doi.org/10.1037/0022-0663.78.3.210
Butler, R. (1987). Task-involving and ego-involving properties of evaluation: Effects of different feedback conditions on motivational perceptions, interest, and performance. Journal of Educational Psychology, 79(4), 474–482. https://doi.org/10.1037/0022-0663.79.4.474
Butler, R. (1988). Enhancing and Undermining Intrinsic Motivation: The Effects of Task-Involving and Ego-Involving Evaluation on Interest and Performance. British Journal of Educational Psychology, 58(1), 1–14.
Cardelle, M., & Corno, L. (1981). Effects on Second Language Learning of Variations in Written Feedback on Homework Assignments. TESOL Quarterly, 15(3), 251.https://doi.org/10.2307/3586751
Chamberlin, K., Yasué, M., & Chiang, I.-C. A. (2018). The impact of grades on student motivation. Active Learning in Higher Education, 24(2), 109–124. https://doi.org/10.1177/1469787418819728
Chen, P. P., & Bonner, S. M. (2017). Teachers’ Beliefs about Grading Practices and a Constructivist Approach to Teaching. Educational Assessment, 22(1), 18–34. https://doi.org/10.1080/10627197.2016.1271703
Coombs, A., DeLuca, C., LaPointe-McEwan, D., & Chalas, A. (2018). Changing approaches to classroom assessment: An empirical study across teacher career stages. Teaching and Teacher Education, 71, 134–144. https://doi.org/10.1016/j.tate.2017.12.010
Cox, K. B. (2011). Putting classroom grading on the table: A reform in progress. American Secondary Education, 40(1), 67–87. (527647734).
Crooks, T. J. (1988). The impact of classroom evaluation practices on students. Review of Educational Research, 58(4), 438–481. https://doi.org/10.2307/1170281
Darrow, A.A., Johnson, C. M., Miller, A. M., & Williamson, P. (2002). Can Students Accurately Assess Themselves? Predictive Validity of Student Self-Reports. Update: Applications of Research in Music Education, 20(2), 8–11. https://doi.org/10.1177/875512330202000203
DeLuca, C., Willis, J., Dorji, K., & Sherman, A. (2023). Cultivating reflective teachers: Challenging power and promoting pedagogy of self-assessment in Australian, Bhutanese, and Canadian teacher education programs. Power and Education, 15(1), 5–22. https://doi.org/10.1177/17577438221108240
Dixson, D. D., & Worrell, F. C. (2016). Formative and Summative Assessment in the Classroom. Theory Into Practice, 55(2), 153–159. https://doi.org/10.1080/00405841.2016.1148989
Duschl, R. A., & Gitomer, D. H. (1997). Strategies and Challenges to Changing the Focus of Assessment and Instruction in Science Classrooms. Educational Assessment, 4(1), 37–73. https://doi.org/10.1207/s15326977ea0401_2
Elawar, M. C., & Corno, L. (1985). A Factorial Experiment in Teachers’ Written Feedback on Student Homework: Changing Teacher Behavior a Little Rather Than a Lot. Journal of Educational Psychology, 77(2), 162–173.
Falchikov, N., & Boud, D. (1989). Student Self-Assessment in Higher Education: A Meta-Analysis. Review of Educational Research, 59(4), 395–430. https://doi.org/10.2307/1170205
Falchikov, N., & Goldfinch, J. (2000). Student peer assessment in higher education: A meta-analysis comparing peer and teacher marks. Review of Educational Research, 70(3), 287–322. https://www.proquest.com/docview/214115677/abstract/4035ABE5C20E4321PQ/1
Feldman, J. (2023). Grading For Equity: What It Is, Why It Matters, and How It Can Transform Schools and Classrooms (2nd edition). Corwin.
Frisbie, D. A., & Waltman, K. K. (1992). Developing a Personal Grading Plan. Educational Measurement: Issues and Practice, 11(3), 35–42. https://doi.org/10.1111/j.1745-3992.1992.tb00251.x
Gorichanaz, T. (2024). “It Made Me Feel Like It Was Okay to Be Wrong”: Student Experiences with Ungrading. Active Learning in Higher Education, 25(1), 67–80. https://doi.org/10.1177/14697874221093640
Guberman, D. (2021). Student Perceptions of an Online Ungraded Course. Teaching & Learning Inquiry, 9(1), 86–98. https://doi.org/10.20343/teachlearninqu.9.1.8
Guskey, T. R. (2019). Grades versus comments: Research on student feedback. Phi Delta Kappan, 101(3), 42–47.
Guskey, T. R., & Link, L. J. (2019). Exploring the factors teachers consider in determining students’ grades. Assessment in Education: Principles, Policy & Practice, 26(3), 303–320. https://doi.org/10.1080/0969594X.2018.1555515
Harland, T., McLean, A., Wass, R., Miller, E., & Sim, K. N. (2015). An Assessment Arms Race and Its Fallout: High-Stakes Grading and the Case for Slow Scholarship. Assessment & Evaluation in Higher Education, 40(4), 528–541. https://doi.org/10.1080/02602938.2014.931927
Harlen, W. (2005). Teachers’ summative practices and assessment for learning – tensions and synergies. The Curriculum Journal, 16(2), 207–223.https://doi.org/10.1080/09585170500136093
Hughes, G. (2011). Towards a personal best: a case for introducing ipsative assessment in higher education. Studies in Higher Education, 36(3), 353–367. https://doi.org/10.1080/03075079.2010.486859
Higgins, R., Hartley, P., & Skelton, A. (2002). The Conscientious Consumer: reconsidering the role of assessment feedback in student learning. Studies in Higher Education, 27(1), 53. https://doi.org/10.1080/03075070120099368
Jung, L. A. (2024). Assessing Students, Not Standards: Begin With What Matters Most (1st edition). Corwin.
Kitchen, E., King, S. H., Robison, D. F., Sudweeks, R. R., Bradshaw, W. S., & Bell, J. D. (2006). Rethinking Exams and Letter Grades: How Much Can Teachers Delegate to Students? CBE— Life Sciences Education, 5(3), 270–280. https://doi.org/10.1187/cbe.05-11-0123
Koenka, A. C., & Anderman, E. M. (2019). Personalized feedback as a strategy for improving motivation and performance among middle school students. Middle School Journal, 50(5), 15–22. https://doi.org/10.1080/00940771.2019.1674768
Koenka, A. C., Linnenbrink-Garcia, L., Moshontz, H., Atkinson, K. M., Sanchez, C. E., & Cooper, H. (2021). A meta-analysis on the impact of grades and comments on academic motivation and achievement: A case for written feedback. Educational Psychology, 41(7), 922–947. https://doi.org/10.1080/01443410.2019.1659939
Kohn, A. (2011). The Case against Grades. Educational Leadership, 69(3), 28–33.
Mandouit, L., & Hattie, J. (2023). Revisiting “The Power of Feedback” from the perspective of the learner. Learning and Instruction, 84, 101718. https://doi.org/10.1016/j.learninstruc.2022.101718
McLaughlin, T. F. (1992). Effects of Written Feedback in Reading on Behaviorally Disordered Students. Journal of Educational Research – J EDUC RES, 85, 312–316.
McMillan, J. H. (2001). Secondary Teachers’ Classroom Assessment and Grading Practices. Educational Measurement: Issues and Practice, 20(1), 20–32.
McMillan, J. H., & Nash, S. (2000). Teacher Classroom Assessment and Grading Practices Decision Making. https://eric.ed.gov/?id=ED447195
Morris, S., & McKenzie, S. (2023). A Glimpse into Arkansas Teachers’ Grading Practices. Education Reform Faculty and Graduate Students Publications. https://scholarworks.uark.edu/edrepub/144
Newton, J. R., Williams, M. C., & Feeney, D. M. (2020). Implementing non-traditional assessment strategies in teacher preparation: Opportunities and challenges. Journal of Culture and Values in Education, 3(1), 39–51. https://doi.org/10.46303/jcve.03.01.3
Nicol, D. J., & Macfarlane‐Dick, D. (2006). Formative assessment and self‐regulated learning: a model and seven principles of good feedback practice. Studies in Higher Education, 31(2), 199–218. https://doi.org/10.1080/03075070600572090
Normann, D.-A., Sandvik, L. V., & Fjørtoft, H. (2023). Reduced grading in assessment: A scoping review. Teaching and Teacher Education, 135, 104336. https://doi.org/10.1016/j.tate.2023.104336
O’Connor, K., & Wormeli, R. (2011). Reporting student learning. Educational Leadership, 69(3), 40.
O’Connor, K., Jung, L., & Reeves, D. (2018). Gearing up for FAST grading and reporting. Phi Delta Kappan, 99, 67–71. https://doi.org/10.1177/0031721718775683
Panadero, E., Jonsson, A., & Botella, J. (2017). Effects of self-assessment on self-regulated learning and self-efficacy: Four meta-analyses. Educational Research Review, 22, 74–98.
Page, E. B. (1958). Teacher comments and student performance: A seventy-four classroom experiment in school motivation. Journal of Educational Psychology, 49(4), 173–181. https://doi.org/10.1037/h0041940
Percell, J. (2014). The Value of a Pointless Education. Educational Leadership. https://ir.library.illinoisstate.edu/fped/11
Peters, R. E., & Buckmiller, T. (2014). Our Grades Were Broken: Overcoming Barriers and Challenges to Implementing Standards-Based Grading. Journal of Educational Leadership in Action, 2(2). https://digitalcommons.lindenwood.edu/ela/vol2/iss2/2
Rapchak, M., Hands, A. S., & Hensley, M. K. (2023). Moving Toward Equity: Experiences With Ungrading. Journal of Education for Library and Information Science, 64(1), 89–98. https://doi.org/10.3138/jelis-2021-0062
Reedy, R. (1995). Formative an summative assessment: A possible alternative to the grading-reporting dilemma. National Association of Secondary School Principals. NASSP Bulletin, 79(573), 47.
Riley-Lepo, E., Barnes, N., & Fives, H. (2025). Formative Assessment in Focus: An Exploration of Theory and Practice. The Teacher Educator, 60(3), 397–414. https://doi.org/10.1080/08878730.2024.2436417
Rugg, H. O. (1918). Teachers’ Marks and the Reconstruction of the Marking System. The Elementary School Journal, 18(9), 701–719. https://doi.org/10.1086/454643
Sadler, D. R. (1989). Formative assessment and the design of instructional systems. Instructional Science, 18(2), 119–144. https://doi.org/10.1007/BF00117714
Schinske, J., & Tanner, K. (2014). Teaching More by Grading Less (or Differently). CBE-LIFE SCIENCES EDUCATION, 13(2), 159–166. https://doi.org/10.1187/cbe.CBE-14-03-0054
Shepard, L. A., Penuel, W. R., & Pellegrino, J. W. (2018). Using Learning and Motivation Theories to Coherently Link Formative Assessment, Grading Practices, and Large‐Scale Assessment. Educational Measurement: Issues and Practice, 37(1), 21–34. https://doi.org/10.1111/emip.12189
Shepard, L. A. (2019). Classroom Assessment to Support Teaching and Learning. The ANNALS of the American Academy of Political and Social Science, 683(1), 183–200. https://doi.org/10.1177/0002716219843818
Shryock, K. (2020). The Effect of Self-Reflection on Relative Student Success in Undergraduate Calculus 1 [M.S., Northern Illinois University]. https://www.proquest.com/docview/2420970821/abstract/26D943AD09A6489DPQ/1
Siegel, M. A., & Wissehr, C. (2011). Preparing for the Plunge: Preservice Teachers’ Assessment Literacy. Journal of Science Teacher Education, 22(4), 371–391. https://doi.org/10.1007/s10972-011-9231-6
Stewart, L. G., & White, M. A. (1976). Teacher comments, letter grades, and student performance: What do we really know? Journal of Educational Psychology, 68(4), 488–500. https://doi.org/10.1037/0022-0663.68.4.488
Stiggins, R. (1994). Student-centered classroom assessment. https://eric.ed.gov/?id=ED420667
Tannock, S. (2015). No grades in higher education now! Revisiting the place of graded assessment in the reimagination of the public university. Studies in Higher Education, 42, 1–13. https://doi.org/10.1080/03075079.2015.1092131
Townsley, M. (2022). Using Grading to Support Student Learning (1st edition). Routledge.
White, B. Y., & Frederiksen, J. R. (1998). Inquiry, Modeling, and Metacognition: Making Science Accessible to All Students. Cognition and Instruction, 16(1), 3–118. https://doi.org/10.1207/s1532690xci1601_2
Winstone, N. E., & and Nash, R. A. (2024). An exploratory field study of students’ memory for written feedback comments. Assessment in Education: Principles, Policy & Practice, 31(3–4), 189–203. https://doi.org/10.1080/0969594X.2024.2367029
Wiliam, D. (2017). Embedded Formative Assessment. Second Edition. Solution Tree.